日銀が2026年の賃上げスタンス動向調査を発表しました。
金融教育経営の観点から、ポイントを紹介します。

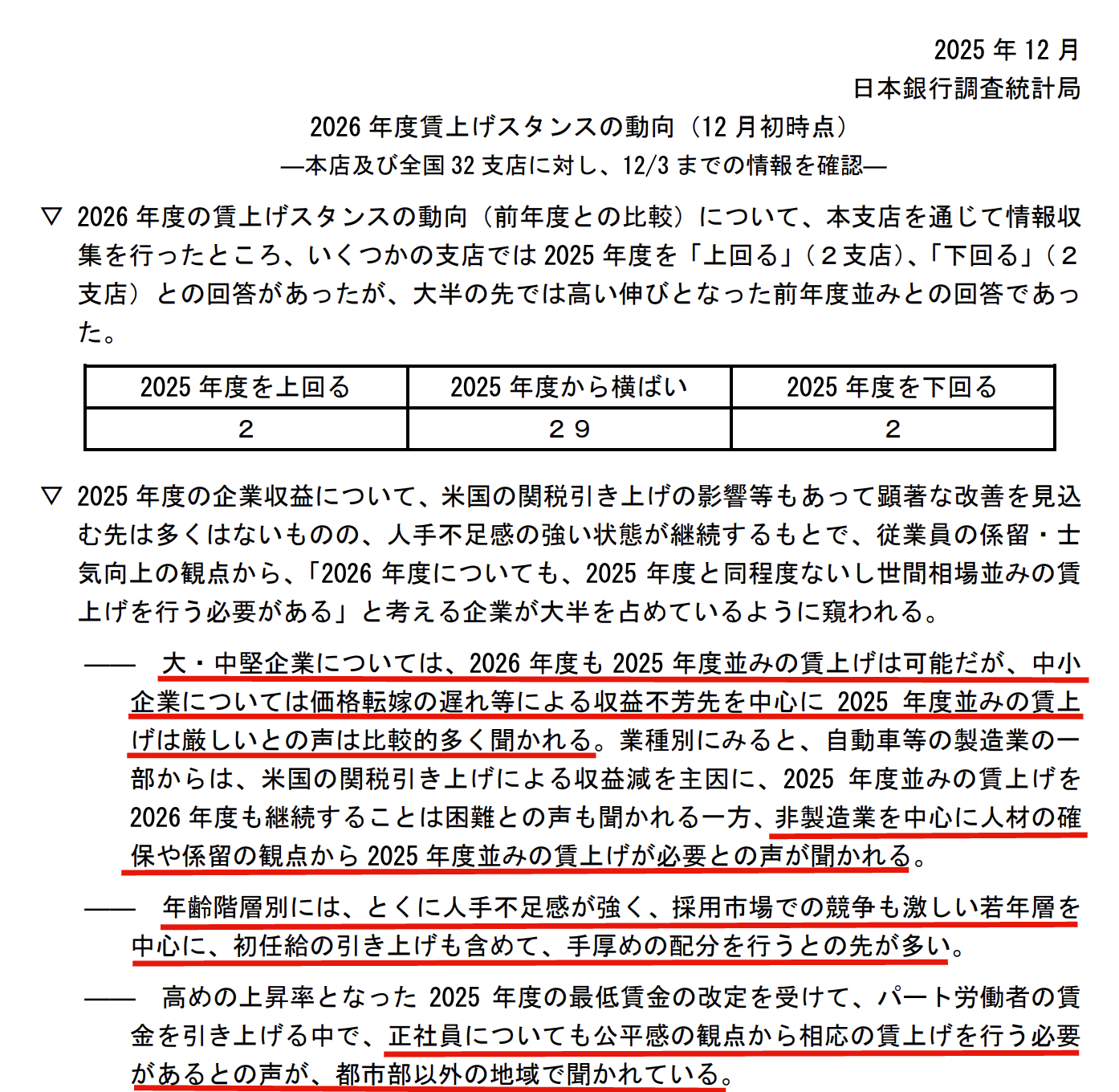
1.大企業・中堅企業は、2025年度並みの賃上げは可能だが、中小企業については昨年並みの賃上げは厳しいとの声が多い
→中小企業は体力も大企業ほどないので、単なる賃上げだけではなく、生涯所得の向上にシフトする金融教育経営との相性が高いです。
2.非製造業を中心に、賃上げの必要性が高いとの声
→非製造業も、人への投資=人的資本経営の必要性が高まっています。金融教育経営は新たな人的資本経営の柱になります。
3.採用市場での競争が激しい若年層への配分が引き上げ
→若年層の採用には、健康経営より、金融教育経営で生涯所得を高めるスタンスが共感を呼び、安心感やエンゲージメントを高めます。
4.地方でも正社員の賃上げ必要の声が上がる
→都市部だけでなく、地方でも賃上げムード。DCを活用した賃上げの啓蒙が必要。
金融教育経営は、従業員の生涯所得を高める新しい人的資本経営の柱です。
物価高に伴う賃上げムードが高まる中、金融教育経営を広げて、働く世代をFinancial Wellnessにして日本経済を再成長させましょう。

